Livets algoritmiske opprinnelse
Oversatt herfra.
1. Algoritmer, forskrivning av funksjonelle instruksjoner, digital programmering, bruk av symboler og kodingssystemer er abstrakte gjengivelser og ikke-fysiske, og stammer alltid fra tanker - fra bevisst eller intelligent aktivitet.
Bilde 1. Kjennetegn ved informasjon (W. Gitt)

2. Genetisk og epigenetisk informasjon er karakterisert som inneholdende reseptiv kodifisert informasjon, noe som resulterer i funksjonelle utfall på grunn av den spesifikke, spesifiserte komplekse sekvensen av triplettkodoner og til slutt den oversatte sekvenseringen av aminosyrebyggesteiner til proteinstrenger. Sekvenseringen av nukleotider i DNA foreskriver også svært spesifikke regulatoriske mikro-RNA og andre epigenetiske faktorer.
3. Derfor kommer genetisk og epigenetisk informasjon fra et intelligent sinn. Siden det ikke var noe menneskelig sinn til stede for å skape liv, må det ha vært et overnaturlig foretagende. Referanse.
Bilde 2. Sml. av info-mengde i romskip og menn. genom
Informasjon er ikke en håndgripelig enhet, den har ingen energi og ingen masse. Den er ikke fysisk, den er konseptuell.
- Livet er programvare/en informasjonsdrevet prosess.
- Informasjon er ikke fysisk, den er konseptuell.
- Den eneste kjente kilden til semiotisk informasjon er forutgående intelligens.
- Livet er derfor det direkte produktet av bevisste kreative intelligente prosesser.
Semiotisk funksjonell informasjon er ikke en håndgripelig enhet, og som sådan er den utenfor rekkevidden av, og kan ikke opprettes av, noen ikke-styrt fysisk prosess.
Dette er ikke et argument om sannsynlighet. Konseptuell semiotisk informasjon er rett og slett utenfor innflytelsessfæren til enhver ikke-styrt fysisk prosess. Å antyde at en fysisk prosess kan skape semiotisk kode er som å antyde at en regnbue kan skrive poesi ... Det kommer aldri til å skje! Fysikk og kjemi alene har ikke verktøyene for å lage et konsept. Den eneste årsaken som er i stand til å skape en konseptuell semiotisk informasjon er et bevisst intelligent sinn.
Livet er ingen tilfeldighet, den store mengden semiotisk informasjon i livet gir kraftige positive bevis for at vi er designet.
For å sitere en forsker som jobber i forkant av vår forståelse av programmeringsinformasjonen i biologi, beskrev han det han så som en "fremmed teknologi skrevet av en ingeniør en million ganger smartere enn oss".
Hvis du konverterer ideen til en setning, for å kommunisere (som jeg gjør her), eller for å huske den, kan setningen være fysisk, men likevel avhengig av den ikke-fysiske ideen, som på ingen måte er avhengig av fysikalitet.
Bilde 3. Barrierer mot dannelse av liv
Informasjon er ikke fysisk. Referanse.
1. Informasjon er en ikke-fysisk, abstrakt enhet, uavhengig av dens fysiske bærer. ”Informasjon er alltid knyttet til en fysisk fremstilling. Det er representert ved gravering på en steintavle, en spinn, en lading, et hull i et stanset kort, et merke på papir eller noe annet tilsvarende. Dette knytter håndteringen av informasjon til alle mulighetene og begrensningene i vårt virkelige fysiske ord, dets fysiske lover og forråd. ” Imidlertid gjelder de legitime spørsmålene de fysiske egenskapene til informasjonsbærere som "steintavle, en vev, en lading, et hull i et stanset kort, et merke på papiret", men ikke selve informasjonen. Informasjon er verken klassisk eller kvante, den er uavhengig av egenskapene til fysiske systemer som brukes til behandlingen av den.
En algoritme er en endelig rekkefølge av veldefinerte, datamaskin-implementerbare instruksjoner som resulterer i presise tiltenkte funksjoner. En forskriftsmessig algoritme i biologisk sammenheng kan beskrives som å utføre kontrolloperasjoner ved bruk av regler, aksiomer og sammenhengende instruksjoner. Disse instruksjonene utføres ved hjelp av en lineær, digital, kybernetisk streng med symboler som representerer syntaktisk, semantisk og pragmatisk preskriptiv informasjon.
Tre delmengder av sekvenskompleksitet og deres relevans for biopolymer informasjon.
Referanse.
En algoritme er en endelig rekkefølge av veldefinerte instruksjoner, som kan implementeres av datamaskiner. Genetiske algoritmer instruerer sofistikert biologisk organisering. Tre kvalitative typer sekvenskompleksitet eksisterer: tilfeldig , ordnet og funksjonell. Funksjonell alene gir algoritmisk instruksjon. En lineær, digital, kybernetisk streng med symboler som representerer syntaktisk, semantisk og pragmatisk resept; hvert påfølgende tegn i strengen er en representasjon av en flervalgs-node konfigurerbar bryterinnstilling - et spesifikt valg for funksjon. Valg, spesifikasjon eller prioritering av visse 'valg' i funksjonelle-sekvenser er bare resultat av ikke-tilfeldige valg.
Bilde 4. Kodoner koder for aminosyrer

Nukleotider er gruppert i triplet Hamming-blokkoder, som hver representerer en viss aminosyre. Ingen direkte fysisk-kjemiske årsakssammenheng eksisterer mellom kodon og dets symboliserte aminosyre i det fysiske translative maskineriet. Fysikk og kjemi forklarer ikke hvorfor den 'korrekte' aminosyren ligger i motsatt ende av tRNA fra riktig antikodon. Fysikk og kjemi forklarer ikke hvordan riktig aminoacyl-tRNA-syntetase. Fysikk og kjemi forklarer ikke hvordan passende aminoacyl-tRNA-syntetase bare kobler en spesifikk aminosyre til et tRNA med riktig antikodon i motsatt ende. Gener er ikke analoge med meldinger; gener er meldinger. Gener er bokstavelige programmer. De sendes fra en kilde av en sender gjennom en kanal. Reseptbelagte sekvenser kalles 'instruksjoner' og 'programmer'. De er ikke bare komplekse sekvenser. De er algoritmisk komplekse sekvenser. De er kybernetiske.
Evnen til kaos og kompleksitet. Referanse.
Finnes symbolsystemer utenfor menneskers sinn?
Molekylærbiologiens todimensjonale kompleksitet (sekundær biopolymer struktur) og tredimensjonal kompleksitet (tertiær biopolymer struktur) bestemmes begge til slutt av lineær sekvens kompleksitet (primær struktur; funksjonell sekvens kompleksitet, FSC). Kodontabellen er vilkårlig og formell, ikke fysisk. Koblingen av hvert tRNA til riktig aminosyre avhenger helt av en helt uavhengig familie av tRNA aminoacylsyntetase-proteiner. Hver av disse syntetasene må være spesifikt foreskrevet av separat lineær digital programmering, men ved bruk av samme MSS {Multi System Software}.. Disse symbol- og kodesystemene gikk ikke bare forut for menneskers eksistens, de produserte
også mennesker, i lag med sine antroposentriske sinn.
Bilde 5: Preskriptiv DNA-koding
Bildet over viser den forskrivende kodingen til en del av DNA. Hver bokstav representerer et valg fra et alfabet med fire alternativer. Den spesifikke sekvenseringen av bokstavvalg foreskriver sekvensen av triplett-kodoner og til slutt den oversatte sekvenseringen av aminosyre-byggesteiner til proteinstrenger. Sekvenseringen av nukleotider i DNA foreskriver også svært spesifikke regulatoriske mikro-RNA og andre epigenetiske faktorer. Dermed programmerer lineære digitale instruksjoner samarbeidende og helhetlig metabolsk ferdighet.
Kaos er verken organisert eller et sant system, enn si 'selvorganisert' Et bona fide-system krever organisering. Kaos mangler per definisjon organisering. Hvilke formelle funksjoner utfører for eksempel en orkan? Det gjør ikke noe konstruktivt eller formelt funksjonelt fordi det ikke inneholder noen formelle organisasjons-komponenter. Den har ingen programmeringsevner
eller kreative instinkter. En orkan er ikke en deltaker i beslutningsteorien. En orkan setter ikke logiske porter i henhold til vilkårlige regler for slutning. En orkan har ingen spesielt designet, dynamisk frakoblede konfigurerbare brytere. Det finnes ingen midler for å sette i gang formelle valg eller fungere i fysikalitet. En høyst selvordnende orkan gjør ingenting annet enn å ødelegge organisaseringen. Det gjelder alle ikke-styrte, tilfeldige, naturlige hendelser.
Mulighetene til frittstående kaos, kompleksitet, selvordnede tilstander, naturlige tiltrekkere, fraktaler, tilfeldige turer, komplekse adaptive systemer og andre emner av ikke-lineære dynamiske modeller blir ofte oppblåst. Det må tilveiebringes vitenskapelig mekanisme for hvordan rent fysio-dynamiske fenomener kan programmere beslutnings-noder, optimalisere algoritmer, sette konfigurerbare brytere for å oppnå integrerte kretser, oppnå beregningsstans og organisere ellers ikke-relaterte kjemiske reaksjoner i en proto-metabolisme. Vi vet bare om bevisste eller intelligente agenter som er i stand til å frembringe slike ting.
Bilde 6. Manglende forbindelse mellom start og slutt-mål.
Informasjon og arten av virkeligheten fra 'Physics to Metaphysics' side 149.
Konseptet med informasjon har vært et offer for en filosofisk blindvei som har en lang og omstridt historie: Problemet med å spesifisere den ontologiske statusen til representasjonene
eller innholdet i våre tanker. Hvordan kan innhold (aka betydning, referanse, betydelig beskrivelse) av et tegn eller en tanke, ha noen årsaks-effekt i verden, hvis den pr def. ikke er iboende for noe fysisk objekt eller prosess som representerer det?
Bilde 7. Informasjonskanal og informasjonsflyt i celle.
Tenk på det klassiske eksemplet med et voksavtrykk, etterlatt av en signetring. Bortsett fra sinnet som tolker det, er voksinntrykket bare voks, ringen er bare en metallisk form, og deres sammenheng i en tid da voksen fremdeles var varm og smidig, var bare en fysisk hendelse der et objekt endrer et annet når de blir brakt i kontakt. Noe mer gjør voksinntrykket til et tegn som formidler informasjon. Det må bli tolket av noen.
For å utvikle en full vitenskapelig forståelse av informasjon, vil vi bli pålagt å gi opp tenke på den, til og med metaforisk, som en gjenstand eller en vare. For å få mening om den implisitte representasjons- funksjonen som skiller informasjon fra andre bare fysiske forhold, må vi finne en presis måte å karakterisere dens definerende ikke-indre funksjon - dens referanseinnhold - og vise hvordan den kan være årsaks-effektiv til tross for sitt fysiske fravær. Den gåtefulle statusen ved dette forholdet var veltalende, om gåtefullt, innrammet av Brentanos bruk av begrepet 'inexistence' da han beskrev mentale fenomener.
Bilde 8. Digital representasjon av informasjon.
Signatur i cellen, Stephen Meyer side 16.
Det menneskene gjenkjenner som informasjon, stammer visselig fra tanke - fra bevisst eller intelligent aktivitet. En melding mottatt via faks av en person oppstod først som en idé i tankene til en annen. Programvaren som er lagret og solgt på en kompakt disk (CD), er resultat av utformingen til en programvareingeniør. De store litteraturverkene begynte først som idéer i hodet til forfatterne - Tolstoj, Austen eller Donne. Vår erfaring med verden viser at det vi anerkjenner som informasjon alltid gjenspeiler den tidligere aktiviteten til bevisste og intelligente personer.
Vi vet nå at vi ikke bare lager informasjon i vår egen teknologi; vi finner det også i vår biologi - og faktisk i cellene til enhver levende organisme på jorden. Men hvordan oppsto denne informasjonen? Den eldgamle konflikten mellom sinnet-først og materie-først, livssyn, går rett til hjertet av mysteriet om livets opprinnelse. Kan livets opprinnelse forklares utelukkende ved henvisning til materielle prosesser, som ikke-styrte kjemiske reaksjoner eller tilfeldige kollisjoner av molekyler?
Livets algoritmiske opprinnelse. Referanse.
Nøkkelskillet mellom livets opprinnelse og andre 'fremvoksende' overganger er starten på distribuert informasjonskontroll, som muliggjør kontekstavhengig årsakssammenheng, der en abstrakt og ikke-fysisk systemisk enhet (algoritmisk informasjon) effektivt blir en årsak, i stand til å manipulere sttn materielle substrat.
Biologisk informasjon er funksjonell på grunn av riktig sekvens. Det har vært forskjellige begreper brukt for å måle funksjonell biologisk informasjon - Kompleks og Spesifisert informasjon (KSI), Funksjonell
Sekvensiert Kompleksitet (FSK) Instruksjonell kompleks information. Jeg liker begrepet instruksjonsjonell fordi det definerer nøyaktig hva som blir gjort, nemlig å instruere den rette sekvensen av aminosyrer til å lage proteiner, og også sekvensen av messenger-RNA, som brukes til genregulering, og en rekke ennå uutforskede funksjoner.
Et annet begrep er Preskriptiv Informasjon (PI). Den beskriver også nøyaktig hva gener gjør. De foreskriver hvordan proteiner må settes sammen. Men det smugler også inn en mening, som er sterkt omstridt mellom forkjempere for intelligent design, og ikke-styrt evolusjon. Foreskriving innebærer at et intelligent byrå forhåndsordinerte nukleotidsekvensen for å være funksjonell. Følgende artikkel sier:
Bilde 9. Inn og utdata fra cellefabrikken.
Dikotomi i definisjonen av reseptbelagt informasjon antyder både preskriptive data og foreskrevne algoritmer: biosemiotiske applikasjoner i genomiske systemer
Referanse.
Biologisk informasjon manifesterer ofte sin 'betydning' gjennom instruksjon eller faktisk produksjon av formell biofunksjon. Slik informasjon kalles Preskripitv informasjon (PI). PI-programmer organiserer og utfører et presktiptivt sett med valg. Nærmere undersøkelse av dette begrepet i cellulære systemer har ført til en dikotomi i definisjonen, som antyder at både foreskrevne data og foreskrevne algoritmer er bestanddeler av PI. Denne artikkelen ser på denne dikotomien som uttrykt i både den genetiske koden og i det sentrale dogmet til proteinsyntese. Et eksempel på en genetisk algoritme er modellert etter ribosomet, og en undersøkelse av proteinsyntese-prosessen brukes til å skille PI-data fra PI-algoritmer.
Begge metodene som brukes til å kombinere flere gener sammen, for å produsere en molekylær maskin, og maskinens operasjonelle logikk er eksempler på en algoritme. Molekylære maskiner er et produkt av flere poly-kodon instruksjonssett (gener) som kan bli handlet på algoritmisk. Men hvilken prosess avgjør hvilken algoritme som skal utføres?
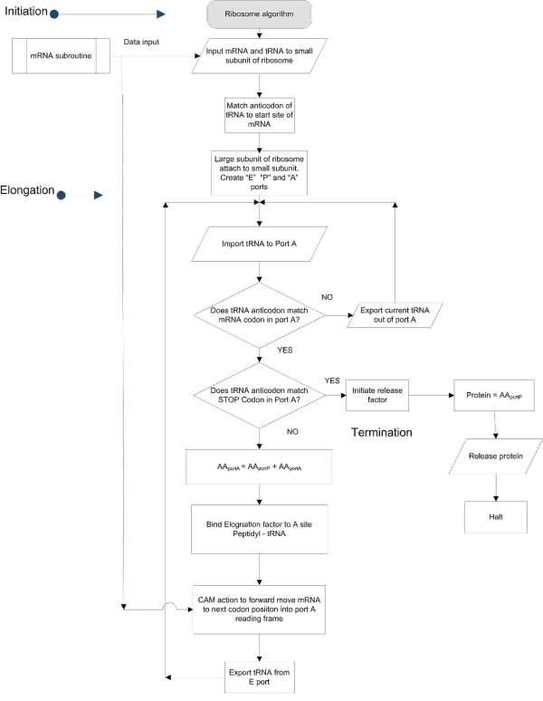
Bilde 10. Fig 2 i denne artikkelen.
I tillegg til algoritmeutførelse, må det være en monterings-algoritme. Enhver produksjonsingeniør vet at ingenting (i produksjon) er bygget uten planer som presist definerer operasjonsordre for riktig og økonomisk montering av komponenter for å bygge en maskin eller et produkt. Det må nødvendigvis være en rekkefølge for å konstruere biologiske maskiner. Dette er fordi biologiske maskiner verken er kaotiske eller tilfeldige, men er funksjonelt sammenhengende samlinger av proteiner/RNA-elementer. Et sett med operasjoner som styrer konstruksjonen av slike samlinger, kan eksistere som en algoritme som vi trenger å oppdage. Den beskriver virkelige biologiske prosesser som drives av et sett med regler, som definerer konstruksjonen av biologiske elementer både i en tidsmessig og fysisk monteringssekvens.
En algoritme er et sett med regler eller prosedyrer som presist definerer en endelig sekvens av operasjoner. Disse instruksjonene foreskriver en beregning eller handling som, når den utføres, vil fortsette gjennom et endelig antall veldefinerte tilstander som fører til spesifikke resultater. I denne sammenheng kan en algoritme representeres som: Algoritme = logikk + kontroll; der logikkomponenten uttrykker regler, operasjoner, aksiomer og sammenhengende instruksjoner. Disse instruksjonene kan brukes i beregning og kontroll, mens beslutnings-komponenter bestemmer måten vurdering blir brukt på aksiomene, i henhold til reglene de anvender i forhold til instruksjoner.
Et ribosom er en biologisk maskin som består av nesten 200 proteiner (monteringsfaktorer) som hjelper til i sammensetnings-operasjoner, sammen med 4 RNA-molekyler og 78 ribosomale proteiner som utgjør et modent ribosom. Dette komplekset av proteiner og RNA produserer samlet en ny funksjon som er større enn de individuelle funksjonalitetene til proteiner og RNA, som komponerer den.
DNA (kildedata), RNA (redigert mRNA), store og små RNA-komponenter av ribosomalt RNA, ribosomalt protein, tRNA, aminoacyl-tRNA-syntetase-enzymer, og 'produsert' protein (ribosom-resultat) er en del av denne ene, irreversible bro inneholdt i det sentrale dogmet til molekylærbiologi.
En av de største gåtene innen molekylærbiologi er hvordan kodon lineær digital programmering ikke bare er i stand til å forutse hva Gibbs-fri energi-folding vil være, men det foreskriver faktisk den endelige foldingen gjennom sekvensering av aminosyrer. På samme måte som en menneskelig ingeniør, benytter den ikke-fysiske, formelle PI som er instansert i lineær digital kodon oppskrift, utnytter fysiske virkeligheter som termodynamikk, for å produsere de
nødvendige globulære molekylære maskiner -her.
Den funksjonelle operasjonen til ribosomet består av logiske strukturer og kontroll som overholder reglene for en algoritme. Det enkleste elementet av logisk struktur i en algoritme er en lineær sekvens. En lineær sekvens består av en instruksjon eller referanse, umiddelbart etterfulgt av en annen, noe som er tydelig i den lineære ordningen av kodoner som utgjør gener av DNA. mRNA (som i seg selv er et produkt av gen-kopien og redigerings-rutinen) er et nødvendig input som er formatert av grammatiske regler.
Bilde 11. Ribosom
Top-down årsakssammenheng med informasjonskontroll: fra et filosofisk problem til et vitenskapelig forskningsprogram.
Oversettelse og bilder ved Asbjørn E. Lund